| Autore |
Discussione  |
|
|
mimmo
Moderatore
    
Regione: Campania
Città: Sorrento
8665 Messaggi |
Inserito il - 25/10/2013 : 13:05:29
|
Tranquilli, non voglio parlare dei PX giocattolo per i bambini 
Spesso mi hanno chiesto se è possibile montare una batteria sui vecchi PX per poter caricare il cellulare e/o il navigatore e per altre esigenze per cui necessita una sorgente a 12 Vcc disponibile anche a motore spento, ebbene si, si può fare in decine di modi diversi, e io stesso ho fatto vari accrocchi, ad esempio montai una batteria nel cassetto portaoggetti della VLD e la caricavo prelevando la tensione direttamente da sotto al nasello.
Ma se invece vogliamo trasformare il PX tutto in corrente continua?
Allora dobbiamo fare una cosa del genere:
Immagine:
 29,88 KB
questo è lo schema del PX America distribuito negli USA e non quello dei vari PX America presenti in Italia ed è la soluzione definitiva per avere tutto in corrente continua. Vi dico subito che la modifica non è proprio economica... ma è fattibile sicuramente.
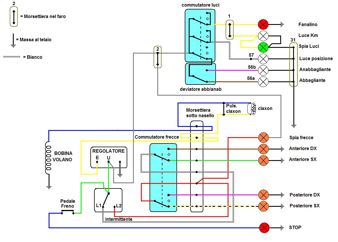
Questo a seguire è lo schema (a colori) dei vecchi PX
Immagine:
 241,14 KB
e questa è lo schema semplificato di felice memoria 
Immagine:
 117,05 KB
ebbene lo dobbiamo trasformare in questo:
Immagine:
 212,42 KB
Le frecce rosse indicano i punti dove dobbiamo intervenire. Diciamo che il cablaggio è già praticamente presente,però dobbiamo isolare dalla massa la bobina dello statore e tirare due fili direttamente al regolatore; poi dobbiamo sostituire il clacson con uno in CC e modificare il pulsante che lo fa suonare, ovvero lo dobbiamo trasformare da normalmente chiuso a normalmente aperto, poi dobbiamo aggiungere un interruttore a chiave, ma questo è gia presente sui nostri PX ed ha gia i contatti liberi atti alla bisogna, basta solo cablarli secondo questa immagine:
Immagine:
 33,64 KB
i fili verde e nero sono quelli esistenti, la chiave ha altri due contatti liberi che si chiudono tra loro quando la chiave è in posizione accesa (mentre gli altri due si aprono) quindi basta aggiungere i fili giallo e grigio.
Ovviamente va cambiato il regolatore, e aggiunta una batterie e un fusibile. Questo è lo schema di cablaggio:
Immagine:
 239,63 KB
|

I DON`T CARE OF LESS
Ho le spalle sulla testa, io! (cit Fra2)
Dai un occhiata al mio blog e dimmi che ne pensi http://vespaebasta.blogspot.it
|
|
|
jodreed
Utente Attivo
  
Regione: Lazio
Città: Roma
564 Messaggi |
Inserito il - 25/10/2013 : 13:39:09
|
| Due domande: a massa della batteria ci va il negativo? Il fusibie 10A basta? |
 |
|
|
mimmo
Moderatore
    
Regione: Campania
Città: Sorrento
8665 Messaggi |
Inserito il - 25/10/2013 : 16:17:07
|
| jodreed ha scritto:
Due domande: a massa della batteria ci va il negativo? Il fusibie 10A basta?
|
Credevo fosse evidente, comunque si, va ovviamente il negativo a massa, un fusibile da 10 A è anche troppo visto che sono circa 120Watt; se invece qualcuno vorrebbe far suonare ad esempio delle trombe, allora conviene derivare un altro ramo dalla batteria e proteggerlo con apposito fusibile... |

I DON`T CARE OF LESS
Ho le spalle sulla testa, io! (cit Fra2)
Dai un occhiata al mio blog e dimmi che ne pensi http://vespaebasta.blogspot.it
|
 |
|
|
mimmo
Moderatore
    
Regione: Campania
Città: Sorrento
8665 Messaggi |
Inserito il - 25/10/2013 : 16:27:09
|
Alcune considerazioni: Le intermittenze delle frecce non tutte funzionano in continua, quelle verdi si, ma nel caso non funzionasse occorre quella per corrente continua, oppure la classica bimetallo anche cinese da 3 euro; L'impianto così proposto è identico a quello di un'autovettura qualsiasi, tutte le utenze funzionano in corrente continua, e funziona tutto anche a motore spento, finchè ovviamente non si scarica la batteria; Con il cablaggio proposto avremmo la 12Vcc un po ovunque sulla vespa, quindi vi potete sbizzarrire a montare qualsiasi orpello vi aggrada dove vi pare  una chicca: il regolatore ha un'uscita "L" non collegata; se colleghiamo qui una lampadina spia avremo anche l'indicazione dell'alternatore che sta caricando, come nelle auto , ovvero se montiamo questa spia sul cruscotto, appena girata la chiave questa spia si accenderà, e quando il motore starà in moto la spia si spegnerà, una figata    |

I DON`T CARE OF LESS
Ho le spalle sulla testa, io! (cit Fra2)
Dai un occhiata al mio blog e dimmi che ne pensi http://vespaebasta.blogspot.it
|
 |
|
|
Maverick 96
Utente Senior
   

Regione: Lombardia
Prov.: Varese
Città: varese
1073 Messaggi |
Inserito il - 25/10/2013 : 18:16:24
|
mannaggia mimmo, mi prudono le mani.. conosco questa sensazione e quasi sempre va a finire allo stesso modo! 
come al solito sei il migliore!  |
Se la paura fa 90, la mia vespa fa TERRORE
|
 |
|
|
robert16fj
Moderatore
    

Regione: Emilia Romagna
Prov.: Modena
Città: San Prospero
8226 Messaggi |
Inserito il - 25/10/2013 : 20:34:12
|
| grande Mimmo!!! |
 CHI LOTTA PUÒ PERDERE, CHI NON LOTTA HA GIÀ PERSO. |
 |
|
| |
Discussione  |
|
|
|